 |
| Adult Brahminy Kite in flight. Photo by: Shashank Jain [Permission granted]. |
1. Overview
The Brahminy Kite is a bird-of-prey or raptor that can be commonly seen in a wide variety of habitats across Singapore and its offshore islands (e.g. Pulau Ubin and Coney Island).[1] Its head, neck and chest is white while the rest of its body is chestnut-coloured.[2] Easily recognizable by its contrasting plumage colouration, the Brahminy Kite is nothing short of a spectacular sight in our skies! Read on to find out more about this bird!
2. Significance
-The Brahminy Kite is considered to be a sacred bird in India as it is seen as a representation of Garuda ("King of Birds"), the mount of the Hindu Lord Vishnu. [3] [4]
-The Malaysian island, Langkawi, is said to have been named after the Brahminy Kite, with the name Langkawi originating from the old Malay words "helang" which means eagle and "kawi" which refers to a type of red-coloured stone, hence drawing reference to the chestnut plumage colouration of the bird.[5]
 |
| Statue of the Brahminy Kite at the Eagle's Square in Langkawi, Malaysia. Photo by: Janis [Permission pending]. Accessible at: http://www.travelingwiththejones.com/2014/12/28/12-fun-facts-about-langkawi-malaysia/. |
-The Brahminy Kite has been adopted as the official mascot of Jakarta as a sign of the Indonesian government's commitment towards protecting its native wildlife. [6]
3. Nomenclature
Scientific name: Haliastur indus (Boddaert, 1783)
Common name (s): Brahminy Kite, Red- or Rufous-backed sea eagle, White-headed kite/sea- or fish-eagle,[7] Singapore bald eagle[8]
4. Description
4.1. Adult
The Brahminy Kite is a medium-sized raptor,[9] ranging from 45-51cm in length. It has a white head, neck and chest and a characteristic chestnut-coloured body. The contrasting plumage colouration of this bird is one feature that many birders typically use to recognize it from afar. On closer inspection, one can find that it has fine streaks that run down its crown, nape, throat, chest and upper belly.[10] [11]
It has a strongly hooked beak which can be yellow, grey or white in colour,[12] [13] and yellow feet with sharp, curved talons or claws.[14] [15]
 |
| Adult Brahminy Kite perched on a tree branch, with body features labelled. Photo by: Santanu Banik [Permission granted]. |
The upper-wing feathers of the adult Brahminy Kite are chestnut-coloured, with characteristic black wing tips that spread out in a finger-like manner when it flies.[16] Its under-wing coverts are also chestnut-coloured; its under-wing and tail flight feathers are however paler brown in colour.[17] [18] The tail of this bird is relatively short and its tail base appears to be slightly rounded when it is in flight.[19] (For a diagrammatic illustration of the flight feathers of a bird's wing, see here.)
 |
| View of upper-wing feathers of adult Brahminy Kite. Photo by: Shashank Jain [Permission pending]. |
 |
| View of under-wing feathers of adult Brahminy Kite. Photo by: Hafiz Issadeen [Permission granted]. |
4.2. Juvenile
The juvenile Brahminy Kite differs from the adult mainly in its plumage colouration; the juvenile has an overall brown plumage, which is lighter at its head and undersides and darker on its upperparts.[20] [21] It also has fine streaks which are paler in colour than the adults that occurs along the crown of its head, nape and its undersides. In addition, the juvenile has a black beak.[22]
 |
| (Left) Juvenile Brahminy Kite on grass patch, notice overall brown plumage colouration. Photo by: Shashank Jain [Permission pending]. (Right) Juvenile Brahminy Kite in flight. Photo by: Arunachala Birds [Creative Commons License]. |
4.3. Males vs Females
The male and female Brahminy Kites are identical in appearance, but the females can be 3-7% larger than the males.[23] This phenomenon of reversed sexual size dimorphism is typically seen in birds-of-prey, where the females tend to be larger and heavier than the males. A larger body size in female raptors is likely to enable them to be more successful in securing a territory, breeding and in rearing their young.[24]
4.4. Similar species
4.4.1. Black Kite
The black kite (Milvus migrans) is not native to Singapore; it is however known to visit the country to escape the winter season in its native ranges.[25] The juvenile Brahminy Kite can sometimes be mistaken for a Black Kite due to the similarity in the plumage colouration and appearance of both birds. A key distinguishing feature between the juvenile Brahminy Kite and the Black Kite is the form of their tails; the Juvenile Brahminy Kite has a rounded tail while the Black Kite has a shallow, forked tail.[26] Indeed, the form of their tails is what separates Kites from the genus Haliastur (e.g. Brahminy Kite) and Milvus (e.g. the Black Kite).[27]
Species Comparison Chart[28] [29]
|
 | | Photo by: Sandeep Gangadharan [Permission granted]. Accessible at: https://www.flickr.com/photos/sandeepak/6031521689. | Accessible at: https://www.flickr.com/photos/sandeepak/6031521689
|
 | | Photo by: Shantanu Sharma [Permission pending]. |
|
Morphological character
|
Juvenile Brahminy Kite
|
Black Kite
|
Tail
|
Short, more rounded
|
Longer, shallow forked
|
4.4.2. Juvenile White-Bellied Sea Eagle
The white-bellied sea eagle (Haliaeetus leucogaster) is a resident bird species of Singapore. The juvenile of this bird species can also sometimes be mistaken for a juvenile Brahminy Kite,[30] especially since both bird species occupy similar habitats and have slightly overlapping diets and behaviour.[31] Distinguishing features that enable birders to tell the juveniles of these two bird species apart have been depicted in the comparison chart below.
Species comparison chart [32] [33]
|
 | | Photo by: Sandeep Gangadharan [Permission granted]. Accessible at: https://www.flickr.com/photos/sandeepak/6031521689. |
Accessible at: https://www.flickr.com/photos/sandeepak/6031521689
|
 | | Photo by: Sea-Eagle CAM Team [Permission pending]. |
|
Morphological character
|
Juvenile Brahminy Kite
|
Juvenile White-Bellied Sea Eagle
|
Under-wing coverts
|
Dark, chestnut-coloured
|
Combination of ginger, white and dark brown
|
Tail
|
Faded brown
|
White with black band towards base
|
4.5. Vocalization
The Brahminy Kite has a distinctive call that sounds like a cat mewing or an infant crying. Its call consists of a nasal 'Ngeehhh' sound.[34] Have a listen to the vocalization of the Brahminy Kite through the embedded Xeno Canto audio link below!
Brahminy Kite vocalization. Recorded by: Conrad Pinto, XC161157. Accessible at www.xeno-canto.org/161157 [Creative Commons License].
5. Biology and Behaviour
5.1. Habitats
Brahminy Kites are usually spotter in coastal areas, mangroves and estuaries. They can also be found inland, soaring over forests where they sometimes stop over for a drink at forest streams, rice fields, marshes and even rivers.[35] [36]
In Singapore, they can be found in a wide variety of habitats including secondary forests, scrubs, mangroves, old plantations and they have even made appearances in urban areas,[37] suggesting that they are tolerant of human presence.[38] They can also be found on the offshore islands of Singapore like Pulau Ubin and Coney Island.[39] (For recorded sightings of Brahminy Kites in Singapore, see here.)
5.2. Foraging and Feeding
The Brahminy Kite's diet and food acquiring techniques are very varied.
1. The Brahminy Kite is said to be an opportunistic scavenger.[40] It feeds on carrion like stranded fish and even crabs.[41] The Brahminy Kite has been observed to take advantage of fish-traps set up by fishermen in order to capture stranded fish.[42] It is also known to scavenge food from other sources like food wastes and garbage released from boats or at dumping grounds.[43] [44]
2. In addition, the Brahminy Kite has also been reported to steal fish from aquatic birds, like shorebirds, a phenomenon known as kleptoparasitism.[45]
 |
| Adult Brahminy Kite feeding on fish prey on its tree perch. Photo by: Dr Amar-Singh HSS [Permission granted]. |
3. It also hunts for live prey by employing a variety of hunting techniques. It searches for prey when gliding in the sky or when perched and subsequently, swoops down to seize its prey.[46] [47] The Brahminy Kite is able to capture its live aquatic prey from below the surface of the water with its talons, without actually diving into the water![48] [49]
It subsequently brings its catch back to its perching site to feed or simply consumes them on the ground.[50] Probably most interesting about the Brahminy Kite's feeding strategy is that it is capable of aerial feeding, whereby it catches and feed on small prey like insects while in flight.[51] [52] The Brahminy Kite has even been recorded to feed on larger prey like fishes while in flight![53]
Brahminy Kite swooping down from water-side perch to capture prey from water with talons. Recorded by: Shirishkumar Patil. Accessible at:https://youtu.be/K9TjLEAc3LI [Standard YouTube License, Permission granted].
A test of the foraging skills of the Brahminy Kite and Black Kite. Notice their ability to capture prey from the water surface with their talons.
Recorded by: Sravan Kumar Nallamothu. Accessible at: https://youtu.be/1BqqJtvluvM [Standard YouTube License].
5.3. Breeding biology
5.3.1. Breeding season
The breeding season of Brahminy Kites varies in different parts of the world.[54]
South Asia: December to April
Eastern and Southern Australia: August to October
Nothern and Western Australia: April to June
5.3.2. Nest building
They typically build very untidy nests with plant materials such as twigs, leaves and bark and other materials such as sticks. [55] [56] They tend to construct their nests in trees that are within close proximity to water bodies like rivers or within agricultural areas.[57] In Singapore, they have been found to nest in Casuarina trees near coasts and reservoirs.[58]
 |
| Adult Brahminy Kite in nest. Black arrow pointing to Brahminy Kite chick. Photo by: Steve and Marcia [Permission pending]. |
5.3.3. Incubation
Clutch size is usually 1-3 eggs per pair.[59] The incubation period typically lasts for a duration of 26-28 days.[60] During this period, both the male and female play a role in incubating the eggs; they take turns to incubate the eggs.[61] [62]
5.3.4. Nestling period
The nestling period lasts for a duration of approximately 43-45 days.[63] The male Brahminy Kites play an important role during this stage; they deliver most of the prey items for the female and the nestlings during the early stages of the nestling period. [64]
Further into the nestling period, the young Brahminy Kites grow and start to be able to thermoregulate. During this phase, adult females will reduce their brooding of the young nestlings. As the nestlings gradually develop feeding capabilities, the adult females spend increasingly less time in the nest and only feed the young occasionally.[65]
 |
| Brahminy Kite chicks in nest. Photo by: Sinooorita [Permission pending]. |
6. Ecological roles
Although the ecological roles of the Brahminy Kite have not been directly studied, being primarily a scavenger, the Brahminy Kite plays an important role in keeping the environment clean by removing carrion like stranded fish or crabs. Huijbers et al (2013) found that the urbanisation of sandy beaches has modified scavenger guilds, therefore becoming less favourable feeding sites for scavenging raptors like Brahminy Kites.[66] This can in turn potentially decrease the rates at which marine carrion is removed from coastal habitats and can result in the gradual disappearance of iconic raptors like the Brahminy Kites from these coastal habitats[67] — yet another adverse effect of human modification of coastal habitats!
7. Distribution
7.1. Global distribution
The Brahminy Kites have a very wide natural geographic range that extends from India to Southern China, through the coastal sites of Southeast Asia, and down to Australia, where it can be found along the coastline, stretching from Western Australia to Northern Australia (where it is more commonly found) right down to New South Wales.[68] [69]
 |
| Global distribution of Brahminy Kite. Map adapted from: HBW and BirdLife International Illustrated Checklist of the Birds of the World [Permission pending]. |
7.2. Local distribution
Google Maps showing local distribution of Brahminy Kite. Compiled based on recorded sightings of the Brahminy Kite in Singapore. [70] [71] [72]
8. Conservation status
Owing to its very large geographic range and large population size, the Brahminy Kite has been assigned to the Least Concern category in the IUCN Red List of Threatened Species.[73]

However, even so it has been recognized that the global population of the Brahminy Kite is declining. For example, wild populations of the Brahminy Kite have declined in Java, leading to the almost complete disappearance of the the bird from the island, where it was once abundant.[74] Brahminy Kites are being driven to local extinction due to habitat loss (as a result of land-use conversion), hunting, pesticide over-use in the 1960s and a decrease in availability of wastes which the kites can potentially feed on due to increased hygiene standards.
9. Taxonomy and Systematics
9.1. Classification
Animalia
Chordata
Aves
Accipitriformes
Accipitridae
Haliastur
Haliastur indus (Boddaert, 1783)
Subspecies
|
Distribution
|
- Haliastur indus indus (Boddaert, 1783)
|
Pakistan, India, Sri Lanka, Southeast Asia
|
- Haliastur indus girrenera (Vieillot, 1822)
|
Maluku Islands (Moluccas) , New Guinea, the Bismarck Archipelago islands, and coastal sides of Northern Australia
|
- Haliastur indus intermedius (Blyth, 1865)
|
Malay Peninsula, Greater and Lesser Sundas, Sulawesi, the Philippines, and the Sula Islands
|
- Haliastur indus flavirostris (Condon et Amadon, 1954)
|
Solomon Islands
|
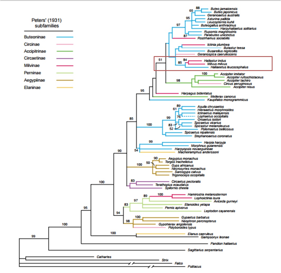
9.2. Phylogeny
Based on the DNA sequences of the large nuclear RAG-1 exon, the phylogenetic relationships of birds in the family Accipitridae was recently re-evaluated.[75]
Through the DNA-based phylogenetic analysis, it was found that the genus Haliastur to which the Brahminy Kite belongs is a closely related sister group of the genus Milvus, which has also been previously indicated by studies that analysed phylogenetic relationships based on morphological characteristics.[76] Both of these groups are in turn closely related to the genus of sea eagles, Haliaeetus.[77]
 |
| Maximum parsimony tree based on RAG-1 DNA sequences. Group within which the Milvine kites (Kites belonging to the genus Haliastur and Milvus and Sea eagles) fall under is highlighted in red box. Adapted from: Phylogeny, diversity, and classification of the Accipitridae based on DNA sequences of the RAG-1 exon. Journal of Avian Biology, 38(5), 587-602. |
 |
| Maximum likelihood tree based on RAG-1 DNA sequences. Group within which the Milvine kites (Kites belonging to the genus Haliastur and Milvus and Sea eagles) fall under is highlighted in red box. Adapted from: Phylogeny, diversity, and classification of the Accipitridae based on DNA sequences of the RAG-1 exon. Journal of Avian Biology, 38(5), 587-602. |
10. Literature cited
- ^
Yong, D. L., K. C. Lim & Lee, T. K. (2013). A Naturalist's Guide to the Birds of Singapore (p. 34). John Beaufoy Publishing Limited.
^ Mitch Waite Group (2002-2013). Brahminy Kite. Retrieved November 8, 2015, from http://identify.whatbird.com/obj/1208/overview/Brahminy_Kite.aspx.
^
Fraser, I. & Gray, J. (2013). Australian Bird Names: A Complete Guide (p. 75). Victoria: CSIRO Publishing.
^ Anna (2014). User-submitted name Brahminy. Retrieved November 8, 2015, from http://www.behindthename.com/name/brahminy/submitted.
^
Olsen, P. (2015). Birds of Prey - Diurnal. In Australian Predators of the Sky (pp. 67-71). Canberra: National Library of Australia.
^
Van Balen, S. (1998). Tropical forest raptors in Indonesia: Recent information on distribution, status, and conservation. Journal of Raptor Research, 32(1), 56-63.
^
Ferguson-Lees, J., & Chrisitie, D. (2001). Raptors of the World (pp. 387-390). New York: Houghton Mifflin Harcourt.
^ Ria, T. (2001). Brahminy Kite (Haliastur indus):Info fact sheet, photos. Retrieved November 8, 2015, from http://www.naturia.per.sg/buloh/birds/Haliastur_indus.htm.
^
Yong, D. L., K. C. Lim & Lee, T. K. (2013). A Naturalist's Guide to the Birds of Singapore (p. 34). John Beaufoy Publishing Limited.
^ Mitch Waite Group (2002-2013). Brahminy Kite. Retrieved November 8, 2015, from http://identify.whatbird.com/obj/1208/overview/Brahminy_Kite.aspx.
^ Brahminy Kite (n.d.). Retrieved November 9, 2015, from http://www.oiseaux-birds.com/card-brahminy-kite.html.
^
Brahminy Kite (n.d.). Retrieved November 9, 2015, from http://www.oiseaux-birds.com/card-brahminy-kite.html.
^ CimateWatch (2012). Brahminy Kite. Retrieved November 8, 2015, from http://www.climatewatch.org.au/species/birds/brahminy-kite.
^ CimateWatch (2012). Brahminy Kite. Retrieved November 8, 2015, from http://www.climatewatch.org.au/species/birds/brahminy-kite.
^ Kotpal, R. (2010). Modern Text Book of Zoology: Vertebrates. Meerut: Rastogi Publications.
^
Ria, T. (2001). Brahminy Kite (Haliastur indus):Info fact sheet, photos. Retrieved November 8, 2015, from http://www.naturia.per.sg/buloh/birds/Haliastur_indus.htm.
^ Brahminy Kite (n.d.). Retrieved November 9, 2015, from http://www.oiseaux-birds.com/card-brahminy-kite.html.
^ Ria, T. (2001). Brahminy Kite (Haliastur indus):Info fact sheet, photos. Retrieved November 8, 2015, from http://www.naturia.per.sg/buloh/birds/Haliastur_indus.htm.
^ AvianWeb (2011). Brahminy Kites. Retrieved November 7, 2015, from http://beautyofbirds.com/brahminykites.html.
^
Wildscreen Arkive (n.d.). Brahminy kite videos, photos and facts. Retrieved November 9, 2015, from http://www.arkive.org/brahminy-kite/haliastur-indus/.
^ AvianWeb (2011). Brahminy Kites. Retrieved November 7, 2015, from http://beautyofbirds.com/brahminykites.html.
^ Brahminy Kite (n.d.). Retrieved November 9, 2015, from http://www.oiseaux-birds.com/card-brahminy-kite.html.
^
AvianWeb (2011). Brahminy Kites. Retrieved November 7, 2015, from http://beautyofbirds.com/brahminykites.html.
^
McDonald, P., Olsen, P., & Cockburn, A. (2004). Selection on body size in a raptor with pronounced reversed sexual size dimorphism: Are bigger females better? Oxford Journals, 16(1), 48-56.
^
Singapore Raptors (2014). Black Kite. Retrieved November 9, 2015, from https://singaporeraptors.wordpress.com/black-kite/
^ Amadon, D. (1977). Remarks on the taxonomy of some Australasian Raptors. Emu, 78(3), 115-118.
^ Amadon, D. (1977). Remarks on the taxonomy of some Australasian Raptors. Emu, 78(3), 115-118.
^
Yong, D. L., K. C. Lim & Lee, T. K. (2013). A Naturalist's Guide to the Birds of Singapore (p. 34). John Beaufoy Publishing Limited.
^ Debus, S. J. (2012). Birds of Prey of Australia: A Field Guide. Victoria: CSIRO Publishing.
^
Ria, T. (2001). Brahminy Kite (Haliastur indus):Info fact sheet, photos. Retrieved November 8, 2015, from http://www.naturia.per.sg/buloh/birds/Haliastur_indus.htm.
^ Ferguson-Lees, J., & Chrisitie, D. (2001). Raptors of the World (pp. 387-390). New York: Houghton Mifflin Harcourt.
^
Ferguson-Lees, J., & Chrisitie, D. (2001). Raptors of the World (pp. 387-390). New York: Houghton Mifflin Harcourt.
^ Harrison, J., & Worfolk, T. (2011). Kites, Hawks, Eagles, Vultures, and Harriers, Accipitridae. In A Field Guide to the Birds of Sri Lanka (pp. 46-54). New York: Oxford University Press.
^
Yong, D. L., K. C. Lim & Lee, T. K. (2013). A Naturalist's Guide to the Birds of Singapore (p. 34). John Beaufoy Publishing Limited.
^
Ria, T. (2001). Brahminy Kite (Haliastur indus):Info fact sheet, photos. Retrieved November 8, 2015, from http://www.naturia.per.sg/buloh/birds/Haliastur_indus.htm.
^ AvianWeb (2011). Brahminy Kites. Retrieved November 7, 2015, from http://beautyofbirds.com/brahminykites.html.
^
Yong, D. L., K. C. Lim & Lee, T. K. (2013). A Naturalist's Guide to the Birds of Singapore (p. 34). John Beaufoy Publishing Limited.
^ Iqbal, M., Mulyono, H., Takari, F., & Anwar, K. (n.d.). Aerial Feeding on a Large Prey Item by a Brahminy Kite Haliastur indus. Australian Field Ornithology, 26, 33-35.
^ Yong, D. L., K. C. Lim & Lee, T. K. (2013). A Naturalist's Guide to the Birds of Singapore (p. 34). John Beaufoy Publishing Limited.
^
AvianWeb (2011). Brahminy Kites. Retrieved November 7, 2015, from http://beautyofbirds.com/brahminykites.html.
^ AvianWeb (2011). Brahminy Kites. Retrieved November 7, 2015, from http://beautyofbirds.com/brahminykites.html.
^ Iqbal, M., Mulyono, H., Takari, F., & Anwar, K. (n.d.). Aerial Feeding on a Large Prey Item by a Brahminy Kite Haliastur indus. Australian Field Ornithology, 26, 33-35.
^ Ria, T. (2001). Brahminy Kite (Haliastur indus):Info fact sheet, photos. Retrieved November 8, 2015, from http://www.naturia.per.sg/buloh/birds/Haliastur_indus.htm.
^ AvianWeb (2011). Brahminy Kites. Retrieved November 7, 2015, from http://beautyofbirds.com/brahminykites.html.
^
Iqbal, M., Mulyono, H., Takari, F., & Anwar, K. (n.d.). Aerial Feeding on a Large Prey Item by a Brahminy Kite Haliastur indus. Australian Field Ornithology, 26, 33-35.
^
AvianWeb (2011). Brahminy Kites. Retrieved November 7, 2015, from http://beautyofbirds.com/brahminykites.html.
^ Iqbal, M., Mulyono, H., Takari, F., & Anwar, K. (n.d.). Aerial Feeding on a Large Prey Item by a Brahminy Kite Haliastur indus. Australian Field Ornithology, 26, 33-35.
^ Ria, T. (2001). Brahminy Kite (Haliastur indus):Info fact sheet, photos. Retrieved November 8, 2015, from http://www.naturia.per.sg/buloh/birds/Haliastur_indus.htm.
^ Iqbal, M., Mulyono, H., Takari, F., & Anwar, K. (n.d.). Aerial Feeding on a Large Prey Item by a Brahminy Kite Haliastur indus. Australian Field Ornithology, 26, 33-35.
^
Iqbal, M., Mulyono, H., Takari, F., & Anwar, K. (n.d.). Aerial Feeding on a Large Prey Item by a Brahminy Kite Haliastur indus. Australian Field Ornithology, 26, 33-35.
^ Ria, T. (2001). Brahminy Kite (Haliastur indus):Info fact sheet, photos. Retrieved November 8, 2015, from http://www.naturia.per.sg/buloh/birds/Haliastur_indus.htm.
^ Iqbal, M., Mulyono, H., Takari, F., & Anwar, K. (n.d.). Aerial Feeding on a Large Prey Item by a Brahminy Kite Haliastur indus. Australian Field Ornithology, 26, 33-35.
^ Iqbal, M., Mulyono, H., Takari, F., & Anwar, K. (n.d.). Aerial Feeding on a Large Prey Item by a Brahminy Kite Haliastur indus. Australian Field Ornithology, 26, 33-35.
^
AvianWeb (2011). Brahminy Kites. Retrieved November 7, 2015, from http://beautyofbirds.com/brahminykites.html.
^
Global Raptor Information Network (2015). Species account: Brahminy Kite Haliastur indus. Retrieved November 9, 2015, from http://www.globalraptors.org.
^ Lutter, H., McGrath, M., McGrath, M., & Debus, S. (n.d.). Observations on Nesting Brahminy Kites Haliastur indus in Northern New South Wales. Australian Field Ornithology, 23(4), 177-183.
^ Sivakumar, S., & Jayabalan, J. (2014). Observations on the breeding biology of Brahminy Kite Haliastur indus in Cauvery Delta region. Zoo's Print Journal, 19(5), 1472-1474.
^ Ria, T. (2001). Brahminy Kite (Haliastur indus):Info fact sheet, photos. Retrieved November 8, 2015, from http://www.naturia.per.sg/buloh/birds/Haliastur_indus.htm.
^
Global Raptor Information Network (2015). Species account: Brahminy Kite Haliastur indus. Retrieved November 9, 2015, from http://www.globalraptors.org.
^ Lutter, H., McGrath, M., McGrath, M., & Debus, S. (n.d.). Observations on Nesting Brahminy Kites Haliastur indus in Northern New South Wales. Australian Field Ornithology, 23(4), 177-183.
^ Lutter, H., McGrath, M., McGrath, M., & Debus, S. (n.d.). Observations on Nesting Brahminy Kites Haliastur indus in Northern New South Wales. Australian Field Ornithology, 23(4), 177-183.
^ Lutter, H., McGrath, M., McGrath, M., & Debus, S. (n.d.). Observations on Nesting Brahminy Kites Haliastur indus in Northern New South Wales. Australian Field Ornithology, 23(4), 177-183.
^
Lutter, H., McGrath, M., McGrath, M., & Debus, S. (n.d.). Observations on Nesting Brahminy Kites Haliastur indus in Northern New South Wales. Australian Field Ornithology, 23(4), 177-183.
^ Lutter, H., McGrath, M., McGrath, M., & Debus, S. (n.d.). Observations on Nesting Brahminy Kites Haliastur indus in Northern New South Wales. Australian Field Ornithology, 23(4), 177-183.
^
Lutter, H., McGrath, M., McGrath, M., & Debus, S. (n.d.). Observations on Nesting Brahminy Kites Haliastur indus in Northern New South Wales. Australian Field Ornithology, 23(4), 177-183.
^
Huijbers, C. M., Schlacher, T. A., Schoeman, D. S., Weston, M. A., & Connolly, R. M. (2013). Urbanisation alters processing of marine carrion on sandy beaches. Landscape and Urban Planning, 119, 1-8.
^ Huijbers, C. M., Schlacher, T. A., Schoeman, D. S., Weston, M. A., & Connolly, R. M. (2013). Urbanisation alters processing of marine carrion on sandy beaches. Landscape and Urban Planning, 119, 1-8.
^
Ria, T. (2001). Brahminy Kite (Haliastur indus):Info fact sheet, photos. Retrieved November 8, 2015, from http://www.naturia.per.sg/buloh/birds/Haliastur_indus.htm.
^ AvianWeb (2011). Brahminy Kites. Retrieved November 7, 2015, from http://beautyofbirds.com/brahminykites.html.
^ Tan, T. C. (2014). 7th Singapore Raptor Watch Report. Retrieved November 23, 2015, from http://www.nss.org.sg/report/ac0cdea1-47th%20Singapore%20Raptor%20Watch%20-%202014.pdf.
^ Singapore Birds (2012). Singapore Birds Website. Retrieved November 23, 2015 from http://singaporebirds.blogspot.sg/2012/05/birds-of-prey-order-falconiformes-birds.html.
^ Singapore Raptors (2014). Brahminy Kite. Singapore Raptors Website. Retrieved November 23, 2015, from https://singaporeraptors.wordpress.com/brahminy-kite/
^
BirdLife International. 2012. Haliastur indus. The IUCN Red List of Threatened Species 2012: e.T22695094A40325168. http://dx.doi.org/10.2305/IUCN.UK.2012-1.RLTS.T22695094A40325168.en. Downloaded on 26 November 2015.
^
Van Balen, B., Suwelo, I. S. Hadi, D. W. I. S., Soepomo, D. Marlon, R. & Mutiarina (1993). The decline of the Brahminy Kite Haliastur indus on Java. Forktail, 8, 83-88.
^
Griffiths, C. S., Barrowclough, G. F., Groth, J. G., & Mertz, L. A. (2007). Phylogeny, diversity, and classification of the Accipitridae based on DNA sequences of the RAG‐1 exon. Journal of Avian Biology, 38(5), 587-602.
^
Griffiths, C. S., Barrowclough, G. F., Groth, J. G., & Mertz, L. A. (2007). Phylogeny, diversity, and classification of the Accipitridae based on DNA sequences of the RAG‐1 exon.
Journal of Avian Biology,
38(5), 587-602.
^ Griffiths, C. S., Barrowclough, G. F., Groth, J. G., & Mertz, L. A. (2007). Phylogeny, diversity, and classification of the Accipitridae based on DNA sequences of the RAG‐1 exon. Journal of Avian Biology, 38(5), 587-602.