Eutropis multifasciata (Kuhl, 1820)Many-lined Sun Skink
 |
| (Photo taken by Kenny Heng, 2011) |
Basic information
Eutropis multifasciata is a skink belonging to the family
Scincidae. It is not a true lizard, having not distinguishable neck. It is native throughout many Asian countries, including Singapore. Being non-venomous and diurnal in nature, it is an active animal and eats mainly invertebrates.
Name
Binomial: Eutropis multifasciata
Vernacular (Common Name):
English: East Indian Brown Mabuya, Common Sun Skink, Many-lined Sun Skink, Many-striped Skink or Golden Skink.
German: Vielstreifenmabuye
Etymology
The genus Eutropis refers to the Asian skinks found throughout Asia. For the species name, multi means “many” or “numerous” and fasciata or fasciatus means “banded”. Thus, the species is aptly named after the longitudinal lines formed by its spots and coloured scales.
 |
| Male Common Sun Skink with orange banding. (Photo by Nick Baker, www.ecologyasia.com) |
 |
| Female Common Sun Skink with reddish orange banding, (Photo by Nick Baker, www.ecologyasia.com) |
 |
| Common Sun Skink with black banding. (Photo by Christopher Puan, 2011) |
 |
| Common Sun Skink with black banding on its back. (Photo by Nick Baker, www.ecologyasia.com) |
Video showing how E.multifasciata moves, at normal and slow motion speeds.
Conservation
At present, the conservation status of E.multifasciata has yet to be evaluated by the International Union for Conservation of Nature (IUCN) Red list. Being in the pet trade and an invasive species in other countries, it is likely that it faces no significant conservation threats at present. Although widespread, it may still be affected by habitat destruction, especially in more urbanized areas.
Pet Trade
In the United States,
E.multifasciata is kept as a pet and many people do rear them as one. Being relatively inexpensive and hardy, they can be easily kept in a medium-sized tank or vivarium, though they may contain internal parasites. They are available for sale in many pet shops or exotic pet stores; online stores provide delivery as well as tips on how to care for them. While this may teach people more about the animal and to care for them, this pet trade stands for a potential risk in their introduction into ecosystems non-native to the reptiles and cause them to become invasive.
E.multifasciata in Singapore
The Many-lined Sun Skink is native to Singapore. It is common and widespread in many areas - forested areas, mangroves, grasslands and also can be seen in more urbanised areas such as nature/town parks as well. Of course, they thrive in protected areas like Bukit Timah Nature Reserve (BTNR), Central Catchment Nature Reserve (CCNR) and Sungei Buloh Wetland Reserve. In the daytime, especially morning, people can usually see these skinks basking in the open or along hiking trails on rocks, logs or simply on the ground. They are active animals and tend to run off when approached. However, if you do see them, please do not attempt to catch them or stress them, as this may cause them to shed their tail in defense which will be detrimental to them! Just observe and take nothing but photographs! If it is necessary to handle them, please do take caution as they do have teeth and may bite!
In Singapore, the keeping of E.multifasciata as a pet is prohibited by the Agri-Food & Veterinary Authority of Singapore (AVA) [1] . Similarly, its import for sale and distribution by pet shops is also not allowed [2] .
 |
| Sun Skinks basking in the sun. (Photo by Nick Baker, www.ecologyasia.com) |
 |
| Basking Sun Skink. (Photo by Nick Baker, www.ecologyasia.com) |
Video of Sun Skink basking.
Back to top
Biology
Habitat & Behavior
E.multifasciata is a diurnal species and are mainly terrestrial, inhabiting primary and secondary lowland forests, grasslands, mangroves and clearings with vegetation. Being reptiles, they are ectotherms (cold-blood) and are poikilothermic; their internal body temperature can vary over a wide range. As such, they can often be found basking in the sun during daytime and shelters on the ground amidst the leaf litter, rotting logs or in tree holes. They are agile animals and can move through the leaf littler and forest floor quickly, making them at times difficult to follow or to even see. They seek shelter during inclement weather as well.
 |
| Forested area. (Photo by Kenny Heng, 2011) |
 |
| Clearing with vegetation and leaf litter. (Photo by Kenny Heng, 2011) |
 |
| Common Sun Skink hiding among the leaf litter. (Photo by Kenny Heng, 2011) |
Feeding habits
E.multifasciata is carnivorous and its diet consists of mainly invertebrates. They feed on insects like crickets, grasshoppers, worms, beetles, spiders, caterpillars and even smaller reptiles and small frogs. They seem to be attracted to the movement of the prey, capturing and shaking the prey before swallowing it
[3] .
Video on E.multifasiciata eating mealworms.
Reproduction
E.multifasciata are ovoviviparous skinks; they undergo internal fertilisation and the fertilised eggs are retained in the mother's body and the embryos obtain nutrients from the egg yolk. They thus give birth to live young, in clutch sizes of 2-8 young each time and usually bear offspring during May and June.
Studies have shown that their body temperature actually affects the gestation period; females with higher gestation temperatures tend to give birth earlier than those at a lower gestation temperature as higher temperatures enabled the embryos to develop at a faster rate [4] . During the course of pregnancy, the females' loco-motor (movement) and feeding performances are affected and the degree to which these were impaired is related to the temperature as well. At 30°C, feeding performance is more affected than loco-motor performance whereas inversely, the degree of loco-motor impairment is larger than feeding performance impairment at 26°C [5] . Also, it seems that the optimal gestation temperature that produces healthy young while minimizing the feeding and loco-motor costs that pregnancy brings is at 29°C. At this temperature, the young can also be born in a relative short time.
Autotomy
When approached by predators,
E.multifasciata usually scurries and runs away into the leaf litter or even burrowing into the substrate using its strong limbs. However, like most skinks, it can break off its own tail when it is grabbed hold of by predators. This process of amputation is a self-defense mechanism aimed at distracting and escaping from predator and is termed 'autotomy'. More specifically, the process of shedding its tail is called 'caudal autotomy'. The severed tail is able to wriggle and distract the predator, giving the skink time to run away.
The tail is regenerative and will grow back over time. But the regrown tail is different from the original, in that it is usually of a darker coloration and texture. Also, the new tail is without bony vertebrae and do not resemble the old tail in its scale patterns.
Studies have shown that caudal autotomy in
E.multifasciata imposes substantial costs on the skink; the tail is an energy store for the skink and naturally when the tail is shed, the skink loses its storage of energy. This increases the chances of starvation for the skink as well as future predation since tail-less skinks cannot use the same method of escape anymore. Loss of the tail also resulted in a decrease in swimming speed but interestingly enough, it seems that tail-less
E.multifasciata do not increase its rate of feeding to compensate for the tail loss
[6] .
Back to top
Description
 |
| (Photo by Daniel Ng, 2009) |
Characteristics
Adult Eutropis multifasciata have the general characteristics below [7] [8] :
- A medium to large sized robust cylindrical body shape and medium sized tails. They can grow to a total length of 36cm with a snout vent length (SVL) of 11-14cm.
- Strong developed fore and hind limbs with 5 digits each; pentadactyl. These allow the skink its agility and fast movements.
- Uniform cycloid scales overlaying osteoderms (bony plates in the dermal layer).
- Head surface covered with larger subimbricate scales (shields) in a symmetrical arrangement.
- Scaly lower eyelid. The lower eyelid has palpebral scales which are absent at the upper eyelid.
- Dorsal scales are keeled, usually distinctly tricarinate (three-ridged), but can tend towards quinquecarinate (five-ridged), though rarely. Keeled scales, as opposed to smooth scales, are rough as they have a ridge running down the scales.
- Lateral scales can be tricarinate as well, but usually become less keeled as they progress ventrally. On the ventral side, the scales are smooth and unkeeled.
- The pterygoid bears pterygoid teeth. They also have small pleurodont teeth, which are teeth that are fused to the inner side of the jaws.
- Relatively large auricular opening with deeply sunken tympanum.
- 26 presacral vertebrae in the vertebral column.
 |
| Symmetrical head scales with uneven overlapping (subimbricate). (Photo by Daniel Ng, 2009) |
 |
| External Morphology. (Photo by Kenny Heng, 2011) |
 |
| External Morphology. (Photo by Kenny Heng, 2011) |
Coloration
The body coloration of E.multifasciata usually ranges from bronze brown to olive brown to dark brown due to the uniformly colored scales on their dorsal surface (back). Their body seems slightly iridescent as the keels and scales reflect light. There is, however, sexual dimorphism between the male and female skinks, expressed in the color variation. The juveniles have the scale pattern as the adults, but the sexual dimorphic coloration may not be so distinct as the adults.
 |
| Iridescent appearance due to light reflection. (Photo by Daniel Ng, 2009) |
 |
| Juvenile Sun Skink. (Photo by Kenny Heng, 2011) |
In Males:For the male gender, they are mostly of a plain colour laterally, from the auricular opening to the hind limbs. Some males instead have a red, orange or yellow stripe that are located laterally along the body to the groin or at the anterior of the body or forelimbs. Some males also possess white spots on their laterally side, usually occurring in males with plain flanks. Their ventral side is generally yellow but can be pale grey at the throat and chin areas.
 |
| Male Sun Skink with white spots. (Photo by Kenny Heng, 2011) |
In Females:
For the female gender, the median scales on their dorsal surface can be bordered by small black spots and these spots generally are lined up to form the appearance of thin, long black lines across their dorsal surface. The females may also have red or orange banding on their lateral sides as well. The main distinct difference from the males is that the females have many white spots (ocelli) that are edged distinctly by black colouration. These spots can be spread randomly along their flanks to the base of the tail (Note the difference in the white spots between the female below and the male above).
 |
| Female Sun Skink with white black-edged ocelli and black lines along the back. (Photo by Kenny Heng, 2011) |
Original Description
Original description describes the identifying characteristics and morphology of a certain species when it is discovered for the first time. It is important, together with the holotype specimen (if existing), to provide a set of features by which for accurate assessment and identification of future suspect specimens. E.multifasciata was first described by Heinrich Kuhl in 1820, in Beitäge zur Zoologie und vergleichenden Anatomie von Heinrich Kuhl. Below is the original description by him in German, as well as a direct translation to English using Google Translate. It should be noted that the direct English translation may not be 100% accurate or fully representative of the meaning in the original description.
Original description in German [9] :
Scincus multifasciata mihi
Wie daudin ganz richtig bemerkt, stecken unter SCHNEIDER’s Scin. carinatus mehrere Arten. Einen, den ich besitze, glaube ich mit Sicherheit von ihm trennen zu dürfen. Er gehört unter die Abtheilung Rayés de noiratre des DAUDIN, unterscheidet sich von den andern verwandten Arten durch seine carinirten Schuppen und von S. carinatus SCHNEID. durch seine Zeichnung. Die ganze Oberseite des Thieres bis in die Spitze des Schwanzes ist gelblich, die Seiten mit einer breiten, braunen Binde versehen, die vorne über dem Auge und vom Mundwinkel an beginnt, das Tympanum umgibt, die vorderen Extremitäten berührt, die hinteren in sich fafst, theiweise über denselben weggeht, und an dem vorderen Drittel des Schwanzes als eine dünne, spitze Linie endigt. Nacho oben ist dieses breite dunkelbraune Band von dem hell-braungelben Rücken sehr scharf getrennt, vom Bauche aber weniger, wo es in mehr oder weniger vollkommenen Längslinien verläuft. Der Rücken ist gelblichbraun, goldspielend. In der Mitte steht eine sehr dünne, braune Linie, die sich vom Hinterhaupte nur vier Linien weit erstreckt. Zu ihren beiden Seiten, doch etwas entfernt, entspringt die breiteste Linie des Rückens. Am Halse convergiren beide gegen einander, und laufen nunmehr ununterbrochen bis fast in die Hälfte des Schwanzes fort, wo sie in Puncte übergehen. An ihrer aufseren Seite, 4 Linien weit hinter dem Kopfe, entspringt ein schmälerer Streif, welcher sich bis zur Mitte des Schwanzes erstreckt. Ein noch schmälerer liegt nach aufsen, zwischen dem vorigen und der breiten, schon beschriebenen Seitenbinde, beginnt aber erst hinter den vorderen Extremitäten und endigt dicht hinter der Basis des Schwanzes. Die 3 mittleren Rückenlinien berühren die Basis des Hinterhauptes und sind daselbst durch einen braunen Querstreif verbunden. Wo die Linien auf der oberen Flache des Schwanzes aufhören, ist er mit braunen, mehr oder weniger deutlichen Puncten bestreut. Der Kopf ist einfarbig, gelbilchbraun, goldspielend.
Die Extremitäten haben an ihrer inneren Fläche gleiche Farbe mit dem Bauche. Die Grundfarbe ihrer äufseren Seite ist die des Rückens; ihrer Länge nach verlaufen 5-6 braune Linien.
Das Tympanum ist oval, mit seiner unteren Spitze nach dem Mundwinkel gerichret; der Kopf mit Schilden bedeckt. Auf jeder Schuppe der oberen Seite befinden sich 3 erhabene Längslinien, welche an den Seiten schwächer werden, an der ganzen Unterseite fehlen. Der Körper ist sehr schlank, 71/2 Zoll lang, wovon der Kopf 1/2 Zoll beträgt, der Rumpf 2 Zoll 2 Linien und der Schwanz 4 Zoll 10 Linien. Die Schwanzschuppen der mittleren Reihen dicht am Anus sind sechseckig. Die folgenden aber werden bald sehr breit, schildartig und abgerundet.
Die Zehen sind ungeich, nicht sehr lang. Die innere aller Extremitäten ist die kürzeste, darauf folgt die äufsere, dann die zweite von innen; die mittlere und zweite von aufsen sind an den vorderen Extremitäten gleich laug. An der hinteren überragt die zweite von aufsen die mittelsen um 1 Linie. Die äufsere Zehe der Hinterfüfse steht weit rückwärts; die Nägel gelblichbraun.
Direct translation in English:
Scincus multifasciata
As Daudin rightly points out, Schneider's stuck under Scin. carinatus several ways. One that I have, I think certainly part of it may be. He belongs among the division Rayes de noiratre of Daudin, differs from the other allied species by its carinirten shed and S. carinatus CUTTING. through his drawing. The entire top surface of the animal to the tip of the tail is yellowish, provided the sides with a broad brown band, the front of the eye and the mouth to begin, the tympanum, surrounds the anterior limb touches the rear conceives in itself, theiweise on the same leaves, and ends at the front third of the tail as a thin, sharp line. Nacho is above this broad dark brown band from the bright yellow-brown back very sharply separated from the belly, but less, where it runs in more or less perfect longitudinal lines. The back is yellowish brown, gold with ease. In the center is a very thin brown line, extending from the occiput only four lines wide. At its two sides, but some distance, rises the broadest line of the back. Both converge towards each other on the neck, and continued to run uninterrupted until now almost half of the tail, where they change into dots. At her side, besides, four lines far behind the head, arises from a narrower stripe, which extends to the middle of the tail. An even narrower after lies without, between the previous and the wide, already described binding site, but only starts behind the front limbs, and ends just beyond the base of the tail. The three mid-back lines touch the base of the occiput, and there are cross-linked by a brown stripe. Where the lines end on the upper surface of the tail, he is sprinkled with brown, more or less distinct dots. The head is solid, gelbilchbraun, gold with ease.
The extremities have on their inner surface the same color with the belly. The basic color of their outward side of the ridge, running along its length 5-6 brown lines.
The tympanum is oval, with its lower tip gerichret the mouth, the head covered with shields. On every scale of the upper side there are three raised longitudinal lines, which are weaker on the sides are missing the entire bottom. The body is very slim, 7 and 1 / 2 inches long, of which the head 1 / 2 inches, 2 inches 2 lines of the fuselage and the tail 4 inches 10 lines. The tail scales of the middle rows close to the anus are hexagonal. The following are but soon very broad, shield-like and rounded.
The toes are ungeich, not very long. The inner extremities of all is the shortest, followed by the external, then the second from the inside, the middle and second from without, are equal to the forward extremities laug. At the rear, the second from without the informed Elsen dominated by one line. The toe of the outward Hinterfüfse is far backwards; yellowish brown nails.
Back to top
Distribution
It is native to Asia but it has been introduced to various countries via anthropogenic means. Currently it ranges from Taiwan, Hainan, Guangdong and Yunnan (South China) across Thailand, Myanmar, Laos, Cambodia and Vietnam to India and down to Peninsular Malaysia, Singapore, Indonesia, the Philippines and New Guinea [10] .
In the United States of America, it has also been introduced to Florida since the 1990s [11] . At present, it has already established a stable breeding population in The Kampong, Miami-Dade County. Initially, it was thought that the pathway through which it was introduced was the pet trade. However, recently this invasive pathway has been revised to cargo instead of pet trade as the area specializes in plants import from native places of E.multifasciata [12] .
In Taiwan, E.multifasciata was the first recorded non-native skink species, found in the Kaohsiung County in 1992. They are suspected to be introduced when logs from Java was imported [13] .
 |
| Global map distribution of E.multifasciata. (Map by Kenny Heng) |
Back to top
Taxonomic Information
 |
| Common Sun Skink in Sungei Buloh. (Photo by Ria Tan, www.wildsingapore.com) |
Scientific Classification
Kingdom: Animalia
Phylum: Chordata
Class: Reptilia
Order: Squamata
Suborder: Sauria
Family: Scincidae
Subfamily: Lygosominae
Genus: Eutropis
Species: multifasciata (Kuhl, 1820)
Subspecies:
Eutropis multifasciata balinensis (Mertens, 1930)
Eutropis multifasciata tjendikianensis (Mertens, 1956)
Synonyms
Knowledge of synonyms of a species can help people to identify organisms and be able to associate it with the official nomenclature. Since first described, E.multifasciata has had several binomial names:
- Scincus multifasciata Kuhl, 1820.
- Mabuya multifasciata Fitzinger, 1826.
- *Gongylus sebae Duméril & Bibron, 1839.
- Plestiodon sikkimensis Gray, 1853.
- Tropidolepisma macrurus Bleeker, 1860.
- Eutropis multifasciata Mausfeld et. al., 2003.
*Gongylus sebae Duméril & Bibron, 1839 is the type species of the genus Eutropis. Type locality: Batavia [14] .
Type Information
The Holotype information for E.multifasciata was not found, but the Global Biodiversity Information Facility provides information on other specimen collections of the species in various museums and institutions. Holotype information is important as knowledge of where the original specimen that is designated as the Holotype can enable taxonomists to verify and compare other specimens to correctly identify them.
Change in Genus
Mausfeld et al. (2002) showed in a phylogenetic analysis by using 859 bp of the mitochondrial 16S and the 12S rRNA genes that the genus Mabuya actually consists of several evolutionary lineages and monophylectic clades. Thus, the genus Mabuya was partitioned into 4 separate genera [15] :
(1) Mabuya Fitzinger, 1826 - refers to the South American species group.
(2) Eutropis Fitzinger, 1843 - refers to the Asian species group.
(3) Euprepis Wagler, 1830 - refers to the Afro-Malagasy species group.
(4) Chioninia Gray, 1845 - refers to the Cape Verdian Island species group.
Note: Even though Eutropis multifasciata is currently the accepted name for the species, but the old genus Mabuya still remains widely used as Greer et al. (2004) indicated not all authors have in agreement the acceptance of this new taxonomy due to limited taxon sampling by Mausfeld et al. [16] .
Phylogeny
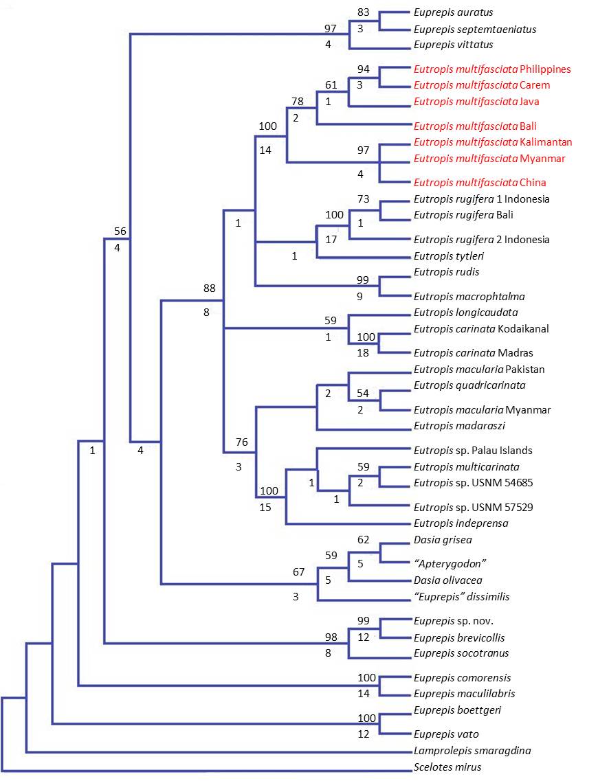
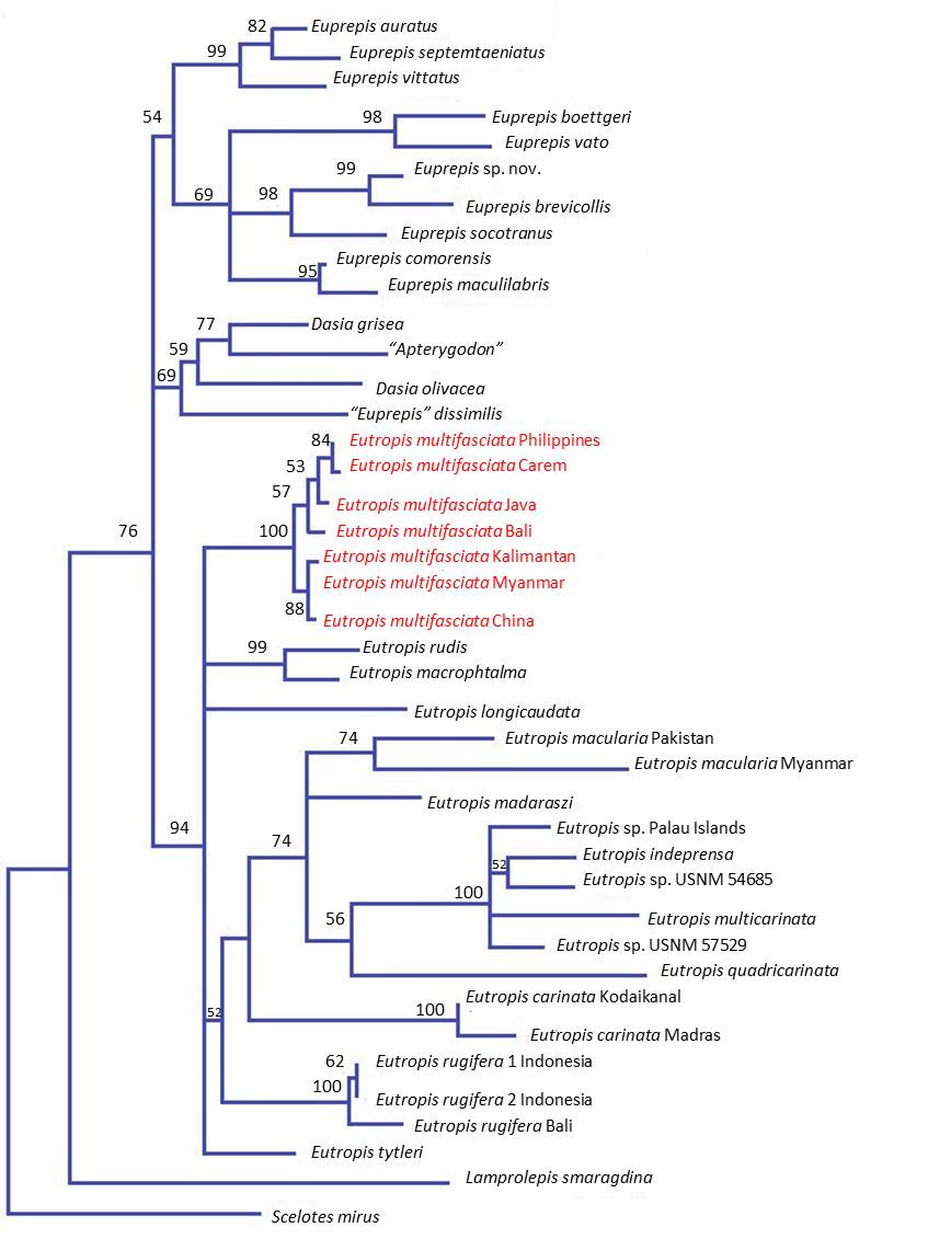
Mausfeld et al. (2003) used DNA information from the mitochondrial 16S rRNA and 12S rRNA genes to study the genus Eutropis Fitzinger and constructed phylogenetic trees (Below) using Scelotes mirus as the outgroup, showing that E.multifasciata forms a well-supported monophyletic clade and that all present populations most likely have evolved from one common ancestor. The bootstrap proportions >50% are not shown. He also refuted the subspecies status of Eutropis multifasciata balinensis due to insignificant genetic differences between E. m. balinensis and the Javanese nominotypical E.multifasciata population [17] .
 |
| Maximum Parsimony tree. Numbers above nodes represent bootstrap proportions for 2000 pseudoreplicates for the analyses while numbers below nodes represent decay indices. |
 |
| Maximum Likelihood tree. Numbers above nodes represent bootstrap proportions for 100 pseudoreplicates for the analysis. |
Back to top
Links to other relevant pages
German Name (Universal Biological Indexer and Organizer)
Encyclopedia of Life
Global Diversity Information Facility
Taxonomic Information (NCBI)
Back to top
Literature and References
- ^ Import, Export and Transshipment of Pets – Personal. (Last updated 27 October 2011) Agri-Food & Veterinary Authority of Singapore. Last accessed 7 November 2011. URL: http://www.ava.gov.sg/AnimalsPetSector/ImportExportTransOfAnimalRelatedPrd/PetsPersonal/index.htm#mam1
- ^ Pet Shops. (Last updated 1 November 2011) Agri-Food & Veterinary Authority of Singapore. Last accessed 7 November 2011. URL: http://www.ava.gov.sg/AnimalsPetSector/SalesOfPetsOwnershipExhib/PetShops/
- ^ Lim, I. T. (1974) Reproductive Studies of Mabuya multifasciata Kuhl. (Unpublished Master’s thesis). University of Malaya.
- ^ Ji, X., Lin, L-H., Lin, C-X., Qiu, Q-B. & Du, Y. (2006) Sexual Dimorphism and Female Reproduction in the Many-Lined Sun Skink (Mabuya multifasiciata) from China. Journal of Herpetology. 40(3): 351-357.
- ^ Lin, C-X., Zhang, L. & Xiang, J. (2008) Influence of pregnancy on locomotor and feeding performances of the skink, Mabuya multifasciata: Why do females shift thermal preferences when pregnant? Zoology. 111: 188-195.
- ^ Sun, Y-Y., Jing, Y. & Xiang, J. (2009) Many-Lined Sun Skinks (Mabuya multifasciata) Do not Compensate for the Costs of Tail Loss by Increasing Feeding Rate or Digestive Efficiency. Journal of Experimental Zoology. 311A: 125-133.
- ^ Mausfeld, P., Schmitz, A, Bohme, W., Misof, B., Vrcibradic, D. & Rocha, C. F. D. (2002) Phylogenetic Affinities of Mabuya atlantica Schmidt, 1945, Endemic to the Atlantic Ocean Archipelago of Fernando de Noronha (Brazil): Necessity of Partitioning the Genus Mabuya Fitzinger, 1826 (Scincidae: Lygosominae). Zoologischer Anzeiger. 241: 281-293.
- ^ Lim, I. T. (1974) Reproductive Studies of Mabuya multifasciata Kuhl. (Unpublished Master’s thesis). University of Malaya.
- ^ Kuhl, H. (1820) Beiträge zur Kenntnis der Amphibien. In: KUHL, H.: Beiträge zur Zoologie und Vergleichenden Anatomie. Frankfurt a.M. (Hermannsche Buchhandlung): 75-132.
- ^
Uetz, P., Hallermann, J. & Hosek, J. Eutropis multifasciata (KUHL, 1820). The Reptile Database. Last accessed 11 November 2011. URL: http://reptile-database.reptarium.cz/species?genus=Eutropis&species=multifasciata
^
Nonnatives – Many-lined Grass Skink. Florida Fish and Wildlife Conservation Commission. Last accessed 10 November 2011. URL: http://myfwc.com/wildlifehabitats/nonnatives/reptiles/many-lined-grass-skink/
^
Krysko, K. L., Burgess, J. P., Rochford, M. R., Gillette, C. R., Cueva, D., Enge, K. M., Somma, L. A., Stabile, J. L., Smith, D. C., Wasilewski, J. A., Kieckhefer III, G. N., Granatosky, M. C. & Nielsen S. V. (2011) Verified non-indigenous amphibians and reptiles in Florida from 1863 through 2010: Outlining the invasion process and identifying invasion pathway and stages. Zootaxa//. 3028: 1-64.
^
Lizards of Taiwan – Features of Taiwan’s lizards. Digital Taiwan – Culture & Nature. Last accessed 9 November 2011. URL: http://culture.teldap.tw/culture/index.php?option=com_content&view=article&id=1349:lizards-of-taiwan-features-of-taiwans-lizards&catid=163:biosphere-and-nature&Itemid=210
^
Mausfeld, P., Schmitz, A, Bohme, W., Misof, B., Vrcibradic, D. & Rocha, C. F. D. (2002) Phylogenetic Affinities of Mabuya atlantica Schmidt, 1945, Endemic to the Atlantic Ocean Archipelago of Fernando de Noronha (Brazil): Necessity of Partitioning the Genus Mabuya Fitzinger, 1826 (Scincidae: Lygosominae). Zoologischer Anzeiger. 241: 281-293.
^
Mausfeld, P., Schmitz, A, Bohme, W., Misof, B., Vrcibradic, D. & Rocha, C. F. D. (2002) Phylogenetic Affinities of Mabuya atlantica Schmidt, 1945, Endemic to the Atlantic Ocean Archipelago of Fernando de Noronha (Brazil): Necessity of Partitioning the Genus Mabuya Fitzinger, 1826 (Scincidae: Lygosominae). Zoologischer Anzeiger. 241: 281-293.
^
Greer, A. E., Auffenberg, K. & Auffenberg, W. (2004) Studies on Pakistan lizards: observations on the scincid lizard Mabuya dissimilis (Hallowell, 1860) with comments on two other species in the genus. Hamadryad. 28: 66-72.
^
Mausfeld, P. & Schmitz A. (2003) Molecular phylogeography, intraspecific variation and speciation of the Asian scincid lizard genus Eutropis Fitzinger, 1843 (Squamata: Reptilia: Scincidae): taxonomic and biogeographic implications.
Organisms Diversity & Evolution. 3: 161-171.
Back to top
Comments
Back to top