Onch SlugPeronia verruculata (Cuvier, 1830)
Figure 1. Onch slugs on the rocky shores of Singapore. (Image by: Marc Chang)
Three things you probably didn't know about the Onch Slug, Peronia verruculata:
1) They have "eyes" on their backs [Find out more
here]
2) Its penis is located in between the eyes [Find out more
here]
3) Its poop trails can lead it back home [Find out more
here]
Onch slugs, more formally known as Onchidiums, are a family of shell-less slugs commonly found in many parts of the world. They are generally marine organisms that inhabit the intertidal zone, though there are species known to live in fresh water as well as terrestrial environments as well [
1]. Despite being a cosmopolitan species, they remain understudied [
1]. Moreover, many online resources typically describe onchidiums as a whole rather than focusing on individual species. This species page thus serves as a general introduction to the common, but fairly nondescript species found in Singapore –
Peronia verruculata.
NOTE: The term 'onch slugs' refers to onch species in general, but from hereon any mention of onch slugs specifically refers to
P. verruculata.
1. General Appearance and Features
The onch slug is typically oval-shaped and flattened dorsoventrally (think flat like a pancake; Fig. 2) [
1]. Their dorsum (i.e. back) ranges from olive to brown in colour, and possesses a leathery-like appearance due to the numerous wart-like nodules called papillae (Fig. 2). Some of these papillae also carry additional structures that manifest in the form of dorsal eyes, or branchial gills (Fig. 2) [
1]. Its underside in contrast, is smooth, comprising a fleshy foot and the hyponotum (Fig. 3). At the front, they possess a pair of retractable stalks each with an eye at its tip (Fig. 4), while the rear has an opening called the pneumatostome - a formal term for an opening leading to the lung (Fig. 3) [
1].

|
Figure 2. General body plan of the onch slug with emphasis on its prominent features. (Image by: Marc Chang)
|

|
Figure 3. Body plan of the onch slug, highlighting the underside features; nt = notum, hpn = hyponotum, ft = foot, pn = pneumatostome. (Image by: Marc Chang)
|
|
Figure 4. Anterior view of P. verruculata, es = eye stalks, mgp = male genital pore. (Image by Marc Chang)
|
1.1 Diagnostic Characteristics of the Onch Slug
1. Branchial gills are present, and are found only on the posterior end of the animal (Fig. 2) [
2,
3].
2. Dorsal eyes are present. They are typically grouped in one to four (Fig. 2), though the number can vary (Fig. 2) [
2].
3. The male genital pore opens slightly to the left of the right eye stalk (Fig. 4) [2].
Identifying the right species out in the field is often challenging as the slugs tend to look quite similar. In fact, the closely-related
Peronia peronii, possess all the above three features as well. The only difference is that
P. verruculata has branchial gills only on its rear end while
P. peronii has branchial gills covering its entire back [
3]. Such differences can be difficult to distinguish without the assistance of microscopes.
1.2 Dorsal Eyes
Many species of onchidiums possess these interesting features on their backs and the onch slug,
P. verruculata is no exception. If you look back at Fig. 4, don't you think the black dots resemble the actual eyes very much? It's probably due to this uncanny similarity in their appearances that the term "dorsal eyes" came about (Fig. 5).
|
Figure 5. The back of the onch slug as seen under the dissecting microscope. Here you can clearly see the dorsal eyes (indicated by the black arrows), appearing in groups of threes and fours. (Image by: Marc Chang)
|
In fact, while they look similar, fine-scale examination of their structures reveal that the two types of eyes are quite different (Fig. 6). The main difference would be that their actual eyes are covered by cornea while the dorsal eyes are not [
4]. Despite being termed "dorsal eyes", additional tests show that dorsal eyes are only weakly sensitive to light; so while these structures assist the onch slug in detecting changes in light levels, dorsal eyes do not actually help them "see" [
4]. A more in-depth discussion on the differences between the two types of eyes can be found
here.
|
Figure 6. Structural comparison between the (a) actual eyes and (b) dorsal eyes. For (a): C = cornea, L = lens, ON = optic nerve. For (b): L = lens, ON = optic nerve. (Image by: Katagiri et al., 2002; Creative Commons Licence)
|
1.3 Branchial Gills
Only expanding when the slugs are submerged, these branchial gills play a crucial role in helping the slugs breathe [
1]. They collapse when the slug is out of water, and appear just like any bump on their notum. They are also sometimes referred to as "dendritic gills" because of the tree-like, branching nature of the gills.

|
Figure 7. Close up of the onch slug's branchial gills under the dissecting microscope. (Image by: Marc Chang)
|
2. Habitat
They tend to inhabit the upper intertidal zone of rocky shores (Fig. 8). They are also quite capable of thriving on man-made structures like seawalls (Fig. 9).
|
Figure 8. A typical rocky shore exposed during low tides. The onch slugs are usually found within the upper intertidal zone, which is boxed in white. (Image by: Marc Chang)
|
|
Figure 9. Seawall at Labrador Nature Reserve. P. verruculata can be found grazing on algae here during low tides. The white box indicates the general area of the seawall where the slugs can be found (Image by: Ria Tan; permission granted).
|
3. Life on the Seashore
Singapore experiences semi-diurnal tides, meaning we observe two occurrences of high and low tide each day [5]. The intertidal zone is thus a very harsh environment, because it constantly alternates between wet and dry conditions. As such, the organisms living there must adapt to periodic inundations by waves and exposure to air. Onch slugs are no exception. During the high tide, these slugs hide away in crevices, which serve as their ‘homes’ [6]. These homes are as nondescript as their inhabitants, with openings so small that they appear like any other rock crevice. Yet, these slugs are able to squeeze themselves into openings that can be half their body diameter [6]. The branchial gills (Fig. 7) help them breathe underwater during periods these periods of inundation [1, 2]. During low tides, the slugs will emerge. Their tough, leathery notum helps them resist desiccation [1]. In addition, these slugs possess a lung to help them respire; air enters the lung by way of the pneumatostome located at the read end of the animal (Fig. 3) [1].
3.1 Blending In
Despite lacking a protective shell, these slugs are hardly defenceless. Onch slugs protect themselves by staying invisible, employing their drab colouration to blend into their environment (Fig. 10). This makes them quite difficult to spot for would-be predators, though it is still unclear what preys on these slugs. Other species of the family even possess glands that secrete mucus with pungent scents to deter would-be predators [
7].
|
Figure 10. Well-camouflaged onch slug. Can you spot it? (Image by Marc Chang).
|
3.2 Diet and Feeding Behaviour
Onch slugs feed mainly on algae coating the rock surfaces [
8]. Repeated observations of the same slugs revealed that they generally have a preferred feeding area, meaning that the onch slugs often returned to the same area to feed each time [
6]. This might suggest an ability to remember their feeding sites, though this still remains unknown. Shortly after they begin feeding, they will produce feeding trails (Fig. 11).
|
Figure 11. Group of onch slugs feeding and producing their characteristic feeding trails. (Image by: Marc Chang)
|
3.3 Homing Behaviour
It is speculated that the feeding trails produced by this species can play an important role in helping these slugs find their way home. The feeding trails are categorised arbitrarily as ‘outward’ or ‘inward’, depending on the origin. A trail leading away from home is considered outward, while a trail leading to home is considered inward. Fig. 12 reflects the many different kinds of trails a slug can follow. Behavioural studies have shown that when slugs get displaced, the outward trail provides the directional information needed for the slug to return home [6, 9]. This is critical as they have a limited amount of time to emerge and feed, and this method negates the need to expend energy to find their way home.
|
Figure 12. Types of feeding trails produced, indicated by the lines. For a-d, homing occurred by followin the outward path (Pout). The inward path (Pin) is the section between the turn towards home and the contact to Pout. e is an example where no homing occurred. (Image by: MaFarlane, 1981; permission pending).
|
3.4 Reproductive Biology
These slugs are hermaphroditic, meaning each individual possesses both male and female reproductive organs [10]. The male reproductive opening is found towards the front of the animal, just by the right tentacle (Fig. 4), while the female reproductive opening is located to be back, near the pneumatostome. Egg capsules are laid shortly after copulation, and they hatch 16 days after development to produce free-swimming larvae [10, 11]. Despite possessing both reproductive organs, there are no records as to whether onch slugs are capable of self-fertilisation. Given that the reproductive organs are located at opposite ends of the animal, and are unlikely to ever meet, self-fertilisation seems unlikely.
4. Distribution
Globally, the species is quite common in the Indo-Pacific region, stretching from the Red Sea to East Africa all the way to Australia, Japan and even Hawaii [
1,
2,
3,
8,
12]
On the mainland, these slugs can be found in places like Labrador Nature Reserve. They can also be found offshore, on islands like Pulau Semakau [
13], Pulau Hantu as well as Sentosa (author's own observations). While companion websites like WildSingapore lists many more localities in addition to the ones mentioned above, it is important to note that the slugs sighted remain unidentified. The localities listed here are the ones where the author has personally verified them to be
P. verruculata.
5. Conservation Status
Onch slugs are currently not listed on the IUCN Red List of Threatened Species, though like any intertidal species, they face a gamut of threats like habitat loss (due to coastal development) and pollution. In countries like China, onch slug population numbers are rapidly declining because of their overexploitation as seafood, though the severity of the overexploitation remains largely unknown [
14].
6. Taxonomy and Systematics
6.1 Origin of the Name
The species was originally named Onchidium verruculatum by Georges Cuvier in the 1830 volume of his seminal work – Le Regne Animal (The Animal Kindgom) [1]. The original description could not be found.
|
Figure 13. Original illustrations of the onchidiums used to describe the species by Savigny [15]. (Image courtesy of Biodiversity Heritage Library; Creative Commons Licence)
|
Oddly enough, Cuvier did not accompany the name with a formal description of the species, but simply refers to an illustration in Savigny’s 1817 volume of Description de l’Egypte (Description of Egypt), specifically mollusc plate 2, figure 3 [1]. However, there are three illustrations of onchidiums in Savigny’s work, and Cuvier himself did not specify which was to be referred to as O. verruculatum nor O. peronii. It was inferred that Cuvier thought the two depictions seemed morphologically distinct enough to warrant two different names [1]. It also implies that Cuvier subscribed to the morphological species concept, where species were designated based on differences in the external morphology. In spite of this, the name is still valid and it was only much later that experts believe the larger and smaller specimens to be O. peronii and O. verruculatum respectively [1]. Since then, the name has undergone several revisions, and is now formally known as P. verruculata today.
6.2 Known Synonyms
Onchidium punctatum Quoy & Gaimard, 1832Oncidium elberti Simroth, 1918
Peronia alderi, J. E. Gray, 1850
Peronia savignii Recluz, 1869
Sources [1, 16]
6.3 Type Locality and Holotype
The type locality is not mentioned by Cuvier, but likely comes from the Red Sea, given that Savigny’s illustrations were based on specimens collected from Egypt [1]. The location of the holotype is unclear as well. There is a specimen labelled O. verruculatum from Savigny’s collection housed in the Muséum national d’histoire naturelle (National Museum of Natural History) in Paris, but the issue remains unresolved as it is faces the same issue of not being tied to a specific illustration [1].
6.4 Higher Taxonomic Classification of P. verruculata

Source: [
16]
6.5 Place on the Tree of Life
Back when the class Gastropoda was still traditionally classified into the clades Prosobranchia, Opisthobranchia and Pulmonata, it was widely debated whether onchidiums were more closely related to opisthobranchs or pulmonates [
3,
17,
18]. The debate was laid to rest on close examination of the internal anatomy of onchidiums, which revealed structures that were both present in pulmonates and onchidiums but not in opisthobranchs [
2].
Advances in molecular technology have allowed for new forms of comparisons to be made on genetic information rather than morphological characteristics, and that has in turn reshaped the way we understand
phylogenetic relationships between organisms. Opisthobranchia and Pulmonata, thought to be distinct clades, now sees the latter nested within the former [
19]. There also appears to be strong support showing that onchidiums are more closely related to the pulmonates (Fig. 14).

|
Figure 14. Maximum parsimony tree based on 18s and 28s rRNA genes. Values of branches indicate bootstrap support.
Onchidiums are nested within the Pulmonata (boxed in red) (Image by Vonnemann et al., 2005; permission granted)
|
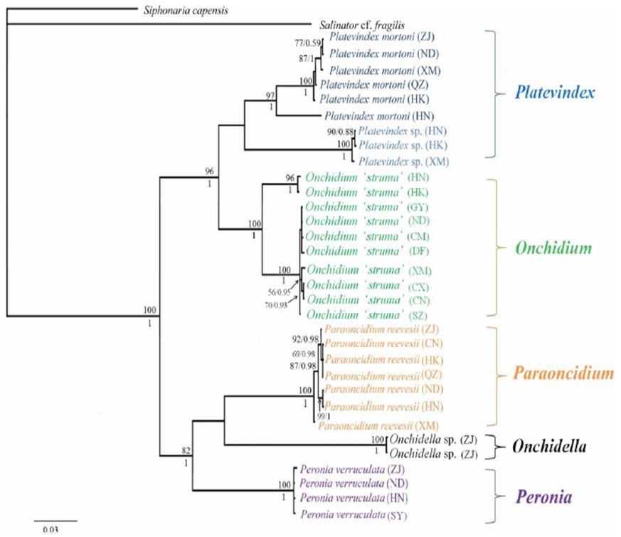
Phylogenetic relationships within the family Onchidiidae are still unclear. The taxonomy of the family is still in a state of confusion, with nomenclatural status of many names still unresolved [
1]. Genetic evidence has shown that the clade appears to be monophyletic thus far (
monophyly of Onchidiidae was assumed and never proven), with the
Peronia genus more closely related to
Onchidella and
Paraoncidium (Fig. 15) [
20].

|
Figure 15. Phylogram depicting the genetic relationships of Onchidium species in China, based on concatenates of three gene sequences (cytochrome c oxidase subunit I, 16s rRNA and 28s rRNA). Bootstrap values above the branch indicate support for maximum likelihood while values under the branch indicate support for Bayesian probabilities. (Image by Sun et al., 2014; pending permission).
|
While not all species are represented in the genetic study above, it is interesting to note that genetic evidence does not appear to be congruent with olden-day supra-generic classifications proposed by Labbe and Starobogatov [1]. For instance, Labbe separated the onchidiums into different suborders based on presence and absence of branchial gills - Dendrobranchiatae vs. Abranchiatae (Fig. 16). Recent genetic evidence however (Fig. 15), shows that P. verruculata, which possess branchial gills, is more closely related to species like Paraoncidium reevesii and Onchidella sp., both of which do not have branchial gills. Starobogatov fared a little better, while he correctly placed Paraoncidium and Peronia within the same family, he placed Onchidella in a separate superfamily, which again contradicted by genetic evidence. Clearly, more work needs to be done to try and resolve these uncertainties.

|
Figure 16. Supra-generic classifications proposed for family Onchidiidae, based on morphological
differences between genera. (Image by Dayrat, 2009; pending permission).
|
7. References
[1] Dayrat, B. 2009. Review of the current knowledge of the systematics of Onchidiidae (Mollusca: Gastropoda: Pulmonata) with a checklist of nominal species. Zootaxa, 2068: 1–26.
[2]
Britton, K. M. 1984. The Onchidiacea (Gastropoda: Pulmonata) of Hong Kong with a worldwide review of the genera.
Journal of Molluscan Studies, 50: 171–191.
[3]
Solem, A. 1959. Systematics and zoogeography of the land and fresh-water Mollusca of the New Hebrides, an annotated checklist.
Fieldiana Zoology, Volume 43. Chicago Natural History Museum, Chicago, pp. 1-238.
[4]
Katagiri, N., T. Suzuki, Y. Shimatani & Y. Katagiri 2002. Localisation of retinal proteins in the stalk and dorsal eyes of the marine gastropod,
Onchidium.
Zoological Science, 19(11): 1231-1240.
[5]
Friess, D. A. & G. J. H. Oliver 2015. Dynamic Environments of Singapore. McGraw-Hill Education, Singapore, pp. 83-85.
[6]
McFarlane, I. D. 1980. Trail‐following and trail‐searching behaviour in homing of the intertidal gastropod mollusc,
Onchidium verruculatum. Marine Behaviour and Physiology, 7(1): 95-108.
[7]
Benoît, D., S. Zimmermann & M. Raposa 2011. Taxonomic revision of the Onchidiidae (Mollusca: Gastropoda: Pulmonata) from the Tropical Eastern Pacific.
Journal of Natural History, 45(15-16): 939-1003.
[8]
Wardiatno, Y., Mardiansyah, T. Prartono & M. Tsuchiya 2015. Possible Food Sources of Macrozoobenthos in the Manko Mangrove Ecosystem, Okinawa (Japan): A Stable Isotope Analysis Approach.
Tropical Life Sciences Research, 26(1): 53-65.
[9]
McFarlane, I. D. (2001) In the intertidal homing gastropod
Onchidium verruculatum (Cuv.) the outward and homeward trails have different information content.
Journal of Experimental Marine Biology and Ecology, 51(2-3): 207–218.
[10]
Deshpande, U. D., R. Nagabhushanam & M. M. Hanumante 1979. Reproductive ecology of the marine pulmonate,
Onchidium verruculatum.
Hydrobiologia, 71(1): 83-85.
[11] Tween, T. C. 1987. On the occurrence, ecology and behaviour of Onchidella celtica (Gastropoda: Onchidiacea) in the littoral of Cornwall. Unpublished PhD thesis., University of Bedfordshire.
[12]
Bretnall, R. W. 1919. Onchidiidae from Australia and the south western Pacific Islands.
Records of the Australian Museum, 12(11): 303–328, plate xxxviii.
[13]
Tan, S. K. & R. K. H. Yeo 2010. The intertidal molluscs of Pulau Semakau: Preliminary results of "Project Semakau".
Nature in Singapore, 3: 287-296.
[14]
Shu, T. F., L. Luo & Y. M. Wen 2002. Effects of mariculture on coastal ecological environment.
Marine Environmental Science, 21: 74-79.
[15]
Savigny, J.-C. 1817. Description de l’Égypte, ou Recueil des observation et des recherches qui ont été faites en Égypte pendant l’Expédition de l’Armée française publié par ordre du Gouvernement. Histoire Naturelle, planches, Tome Deuxième. Paris, Imprimerie Royale, 105 pls.
[16]
WoRMS 2015.
Peronia verruculata (Cuvier, 1830). In: MolluscaBase (2015). Available: World Register of Marine Species at
http://www.marinespecies.org/aphia.php?p=taxdetails&id=509908 [Last accessed on 2015-11-27]
[17]
Ponder, W. F. 1997. Towards a phylogeny of gastropod molluscs: An analysis using morphological characters.
Zoological Journal of Linnaean Society, 119(2): 83-265.
[18]
Fretter, V. 1943. Studies in the functional morphology and embryology of
Onchidella cellica (Forbes and Hanley), and their bearing on its relationships.
Journal of the Marine Biological Association of the U.K., 25: 685-720.
[19]
Vonnemann, V, M. Schrodt, A. Klussmann-Kolb & H. Wagele 2005. Reconstruction of the phylogeny of the Opisthobranchia (Mollusca: Gastropoda) by means of 18s and 28s rRNA gene sequences.
Journal of Molluscan Studies, 71(2): 113-125.
[20]
Sun, B., C. Chen, H. Shen, K. Zhang, N. Zhou & J. Qian 2014. Species diversity of Onchidiidae (Eupulmonata: Heterobranchia) on the mainland of China based on molecular data.
Molluscan Research, 34(1): 62-70.